Instance Verification Kit (IVK)
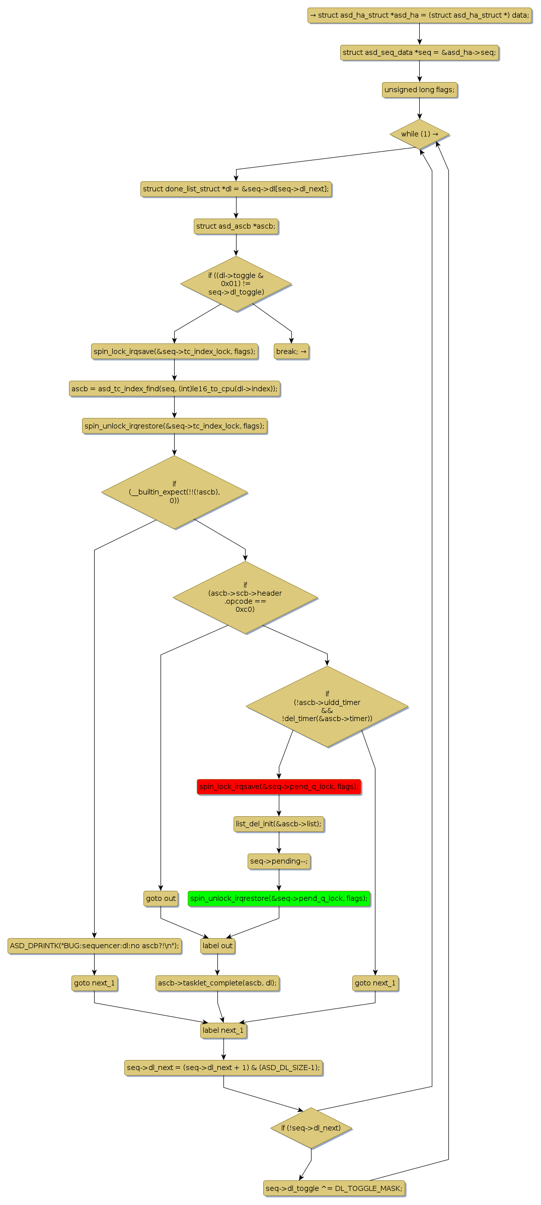
spin lock @ [20108+44+/linux-3.19-rc1/drivers/scsi/aic94xx/aic94xx_hwi.c]
Instance Signature: pend_q_lock
|
The Matching Pair Graph:
|
|
Function Name
|
Control Flow Graph (CFG)
|
Events Flow Graph (EFG)
|
Source Correspondence
|
|
asd_dl_tasklet_handler
|
|
|
[19347+22+/linux-3.19-rc1/drivers/scsi/aic94xx/aic94xx_hwi.c]
|